
Kaleb Engineering
Esp32USBC Corvallis Temperature Reading
Create Your First Project
Start adding your projects to your portfolio. Click on "Manage Projects" to get started
ESP32S USB-C
Location
Corvallis, OR
Project Date
Summer 2024
Project Type
PCB/Circuit Design
Info
This board is an ESP32 USB-C Dev Board made to be a cheaper alternative to ordering on commercial sites for USB-C ESP32's.
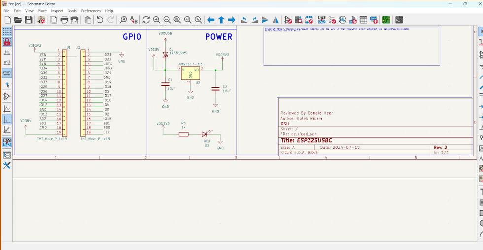
Designed as a low-cost, USB-C replacement for our ESP32 boards under guidance from Don Heer. The board successfully powered and communicated with a VL530X range sensor over I²C via USB-C using Arduino. It was assembled by JLCPCB and passed functional tests for data transmission and sensor control.
I researched USB 2.0 to USB-C conversion, validated signal compatibility, and routed the design with adjusted SBUS/5k pulldown handling. After sourcing the ESP32-WROOM schematic, I built the circuit in KiCad using custom footprints, followed OSH Park manufacturing guidelines, and completed PCB layout. After peer review and schematic checks, I submitted the Gerber files. The board was fully functional and met its intended goal.











